CITE2024创新金奖&创新奖获奖名单公布!
- 发表时间:2026-02-05 06:26:49
- 来源:
- 人气:
导读:4月9日,第十二届中国电子信息博览会在深圳会展中心开幕。本届电博会展示中国电子信息产业的强大实力和创新能力,搭建高质量平台与全球产业精英共话电子信息产业的“数创未来”。
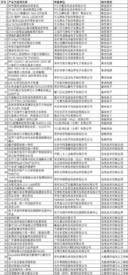
创新金奖获奖名单
创新奖获奖名单
(本文系CITE2024投稿,不代表本站的观点和立场。文章内容仅供参考,若涉及侵权,请及时联系本站处理。图片授权发布,版权归原作者所有。)
推荐资讯
- 2026-03-24 06:26:48N刷!徐工微博2025年度名场面Top10——
- 2026-03-24 06:26:38定岗不到半年,7名“00后”小姑娘屡屡获奖!
- 2026-03-24 06:26:09中国二十二冶:纵深推进“两个示范”创建 锻造新时代清廉工程
- 2026-03-24 06:26:09湖南省工程管理学会2025年学术年会在山河工业城举办
- 2026-03-24 06:26:04廉洁风险防控教育|⑦严禁放任质量问题
- 2026-03-24 06:26:03明纪释法|一视同仁维护公正透明环境
- 2026-03-24 06:26:03新起点 再冲锋!集团公司召开年度经济运行工作总结会议
- 2026-03-24 06:26:03明纪释法|一视同仁维护公正透明环境
- 2026-03-24 06:26:01CR450,从这里再上新程!
- 2026-03-24 06:25:48新库存周期已经开始了?信号已现!
- 2026-03-24 06:25:432025年新疆塔克什肯口岸第三国出入境人员同比增长64%
- 2026-03-24 06:25:23深江铁路洪奇沥公铁大桥主塔全部封顶!大湾区互联互通将再添关键
- 2026-03-24 06:25:22我国社区一老一小服务建设途径探索——来自人民政协报、中国妇女报、中国房地产报6年实践调研的综合报告
- 2026-03-24 06:25:07【学习专题】党的自我革命为什么能促进经济社会发展
- 2026-03-24 06:25:06宜昌长江公铁大桥8号墩主塔承台完成首次混凝土浇筑
- 2026-03-24 06:25:04书香满工地 文明谱新篇——天陇铁路Ⅱ标二分部职工书屋获评市级
资料
最新资讯
文章排行
- 02025国际低空经济博览会暨上海低空经济产业创新大会在上海开幕
- 1我国南北大动脉“扼颈之环”――甘肃木寨岭特长隧道全面贯通
- 2以科技创新赋能!前三季度重庆轨道交通建设实现“加速度”
- 3《四川省2025年加力扩围支持大规模设备更新和消费品以旧换新政策措施》发布
- 4CCE深圳国际清洁技术与设备展将于12月14-16日在深圳开幕
- 5铁建重工超大直径城际铁路隧道盾构机“京通号”下线
- 6观展攻略 | 慕尼黑上海光博会3月相约上海新国际博览中心
- 7市场监管总局发布通知 加快推动起重机等特种设备更新
- 8全国最长城市高铁隧道开始掘进!
- 9倒计时30天!深圳举办的隧道界“奥运会”,ITA10位前任主席齐聚深圳








